معرفی نرم افزار PSCAD
تاريخ :
۱۳۹۱/۹/۱۴
این مقاله از سه فصل تشکیل شده است.
در فصل اول با نرم افزار PSCAD/EMTDC آشنا می شوید.
در فصل دوم حالتهای گذرا در مدارات تکفاز و سه فاز شبیه سازی و بررسی می شود.
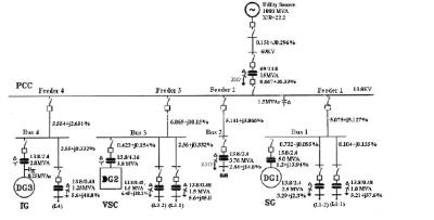
در فصل سوم حالت های گذرا در یک سیستم مجهز به منابعDC بررسی و شبیه سازی شده است.
